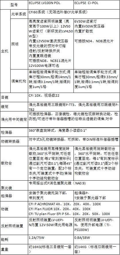
研究用偏光显微镜LV100NPOL/ Ci-POL
高等级光学品质、操控性与稳定性的偏光显微镜

特点介绍
偏光观察用物镜系列
CFI P Achromat 物镜(透过照明用,适用于带盖玻片的样品观察)
尼康独有的CFI60 物镜具有长工作距离和高数值孔径,可获得锐利的无色差图像,实现高性价比。物镜使用不含铅、砷等有害物质的环保玻璃制作而成。
CFI TU Plan Fluor EPI P 物镜
(透过・反射照明用,适用于不带盖玻片的样品观察)
新开发的CFI60-2 物镜系列,提升色收差补正,可以在任何倍率下获得锐利无色差的图像。
均匀的光量照明系LV100N POL
省电・高亮度卤素灯光源LV100N POL / Ci-POL反射照明装置
独自开发的卤素灯光源、通过优化灯丝、光学扩大光源面积等实现了高亮度化,其功率虽然只有50W,但照明亮度却比普通的100W卤素灯照明毫不逊色,甚至比它还要亮!特别是使用50×以上的物镜时,其亮度要比普通的100W卤素灯光源高出约20~40%。新光源的能耗低,发热也低,所以因照明装置发热而引起的热变形,也得到了有效的抑制。
高精度圆形旋转载物台
台面大、旋转方便;
每隔 45°有一个定位装置;
采用新型正交排列钢制滚柱导轨支撑,载物台加倍稳定,承载能力更强。
可调心的五孔物镜转换器
物镜转换器使用与LV100N POL相同的DIN标准补偿器插槽。因此可以使用各种补偿器用于高级的定量测量。五个物镜都可进行对中。
一轴十字动装置 LV100N POL
装在LV100N POL用的旋转载物台上、一只手可移动样品、能进行高效操作。
中间镜筒
内置可调焦、可对中的勃特兰透镜,利用它可以观察并拍摄没有畸变的图象以及锥光干涉图象;
带有可旋转的检偏器;
带有尼康检板插槽,插在此处的检板可做360°旋转。
内置的一键拍照按钮Ci-POL
内置的一键拍照按钮,位于机身底座的前部,与尼康DS相机配合可实现一键拍照。
规格
